扫描到手机
扫描到手机 新闻随时看
扫一扫,用手机看文本
更加方便分享给朋友
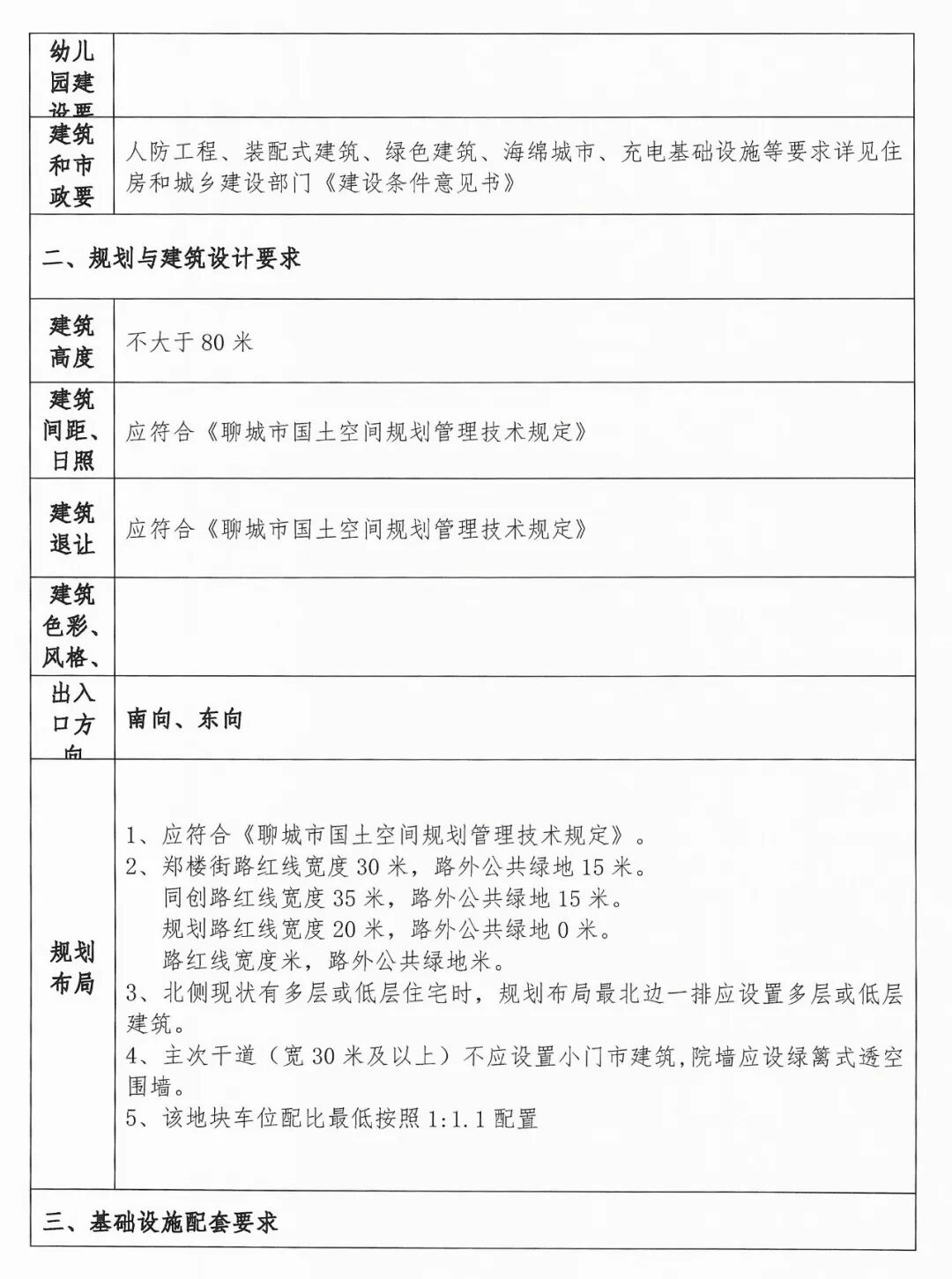
2月10日,两篇《关于聊城市昌元投资开发建设有限公司的北臧棚户区改造项目建设用地规划许可证许可前公告》在聊城市行政审批服务局网站公布。其中,2022-109#地块位于同创路以东、郑楼街以北,2022-110#地块位于城源路以西、郑楼街以北,规划用地性质均为城镇住宅用地和城镇社区服务设施用地。




2023年2月10日,聊城市昌元投资开发建设有限公司向我局申请办理北臧棚户区改造项目建设用地规划许可证,该项目位于同创路以东、郑楼街以北,规划用地性质为城镇住宅用地和城镇社区服务设施用地。
根据《中华人民共和国城乡规划法》、《中华人民共和国行政许可法》等法律法规的要求,我局受理审查后拟许可其申请,现依法进行许可前公告。公告地点:市审批局公告栏、市审批局网站、项目现场。公示期不少于7日,自2023年2月11日至2023年2月17日。
申请人、利害关系人可在公示期内,持营业执照、身份证等有效证件、资料,对我局拟许可事项提出陈述、申辩意见和主动申请听证。
联系部门:投资项目审批科
联系地址:昌润路153号
联系电话:0635-8902708
邮箱:8902615@163.com
聊城市行政审批服务局
2023年2月10日





北臧棚户区地块拿地时间为2022年11月2日,由聊城市昌元投资开发建设有限公司底价竞得,竞得价格为12595万元。单价约合353.60万/亩,楼面价约合2040.02元/㎡,出让年限69年。

该地块属于未供先建,土地出让条件中规定,土地竞得人须提供23660.16平方米(建筑面积)回迁安置住宅,东昌府区政府以5539元/平方米的价格进行回购。



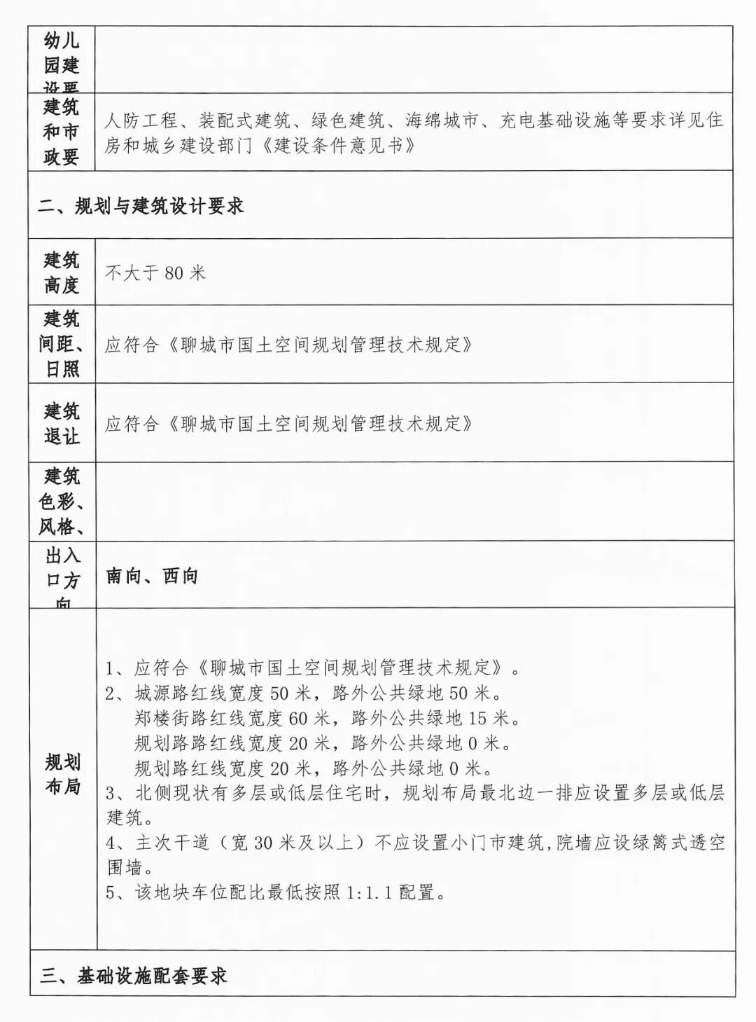
2023年2月10日,聊城市昌元投资开发建设有限公司向我局申请办理北臧棚户区改造项目建设用地规划许可证,该项目位于城源路以西、郑楼街以北,规划用地性质为城镇住宅用地和城镇社区服务设施用地。
根据《中华人民共和国城乡规划法》、《中华人民共和国行政许可法》等法律法规的要求,我局受理审查后拟许可其申请,现依法进行许可前公告。公告地点:市审批局公告栏、市审批局网站、项目现场。公示期不少于7日,自2023年2月11日至2023年2月17日。
申请人、利害关系人可在公示期内,持营业执照、身份证等有效证件、资料,对我局拟许可事项提出陈述、申辩意见和主动申请听证。
联系部门:投资项目审批科
联系地址:昌润路153号
联系电话:0635-8902708
邮箱:8902615@163.com
聊城市行政审批服务局
2023年2月10日
勘测定界图





北臧棚户区地块拿地时间为2022年11月28日,由聊城市昌元投资开发建设有限公司底价竞得,竞得价格为13745万元。单价约合315.57万/亩,楼面价约合1820.62元/㎡,出让年限69年。

该宗地属违法占地(未供先建),土地竞得人须提供61982.72平方米(建筑面积)回迁安置住宅,东昌府区政府以5539元/平方米的价格进行回购,土地使用权终止日期为2091年5月31日。

该地块涉及北臧安置区地块三项目安置,从《安置房回购协议书》中获悉,回迁安置房共涉及6栋住宅楼,安置住房总计约619套。
在建设条件意见书中提到:该项目已列入2020年棚户区改造计划,与西侧相邻地块共提供不少于950套住宅,用于北臧片区棚改项目安置,并在房屋面积预测后,建立保障性安居工程楼盘表。