扫描到手机
扫描到手机 新闻随时看
扫一扫,用手机看文本
更加方便分享给朋友
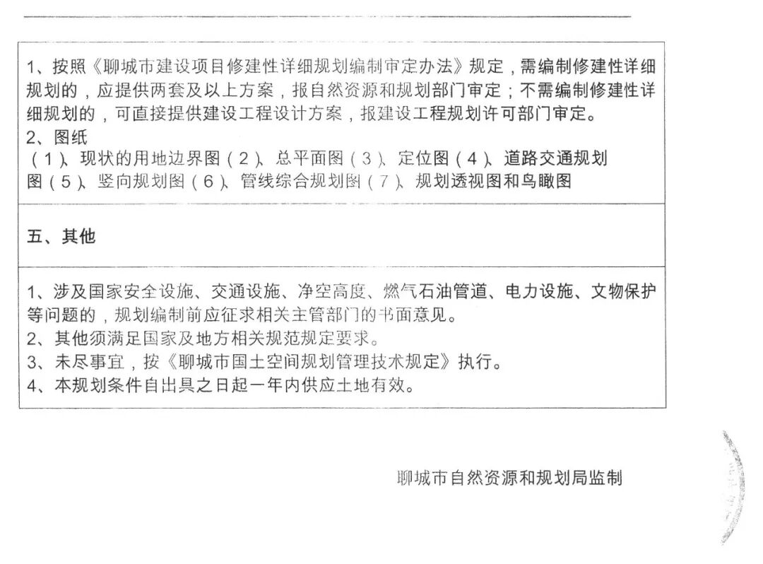
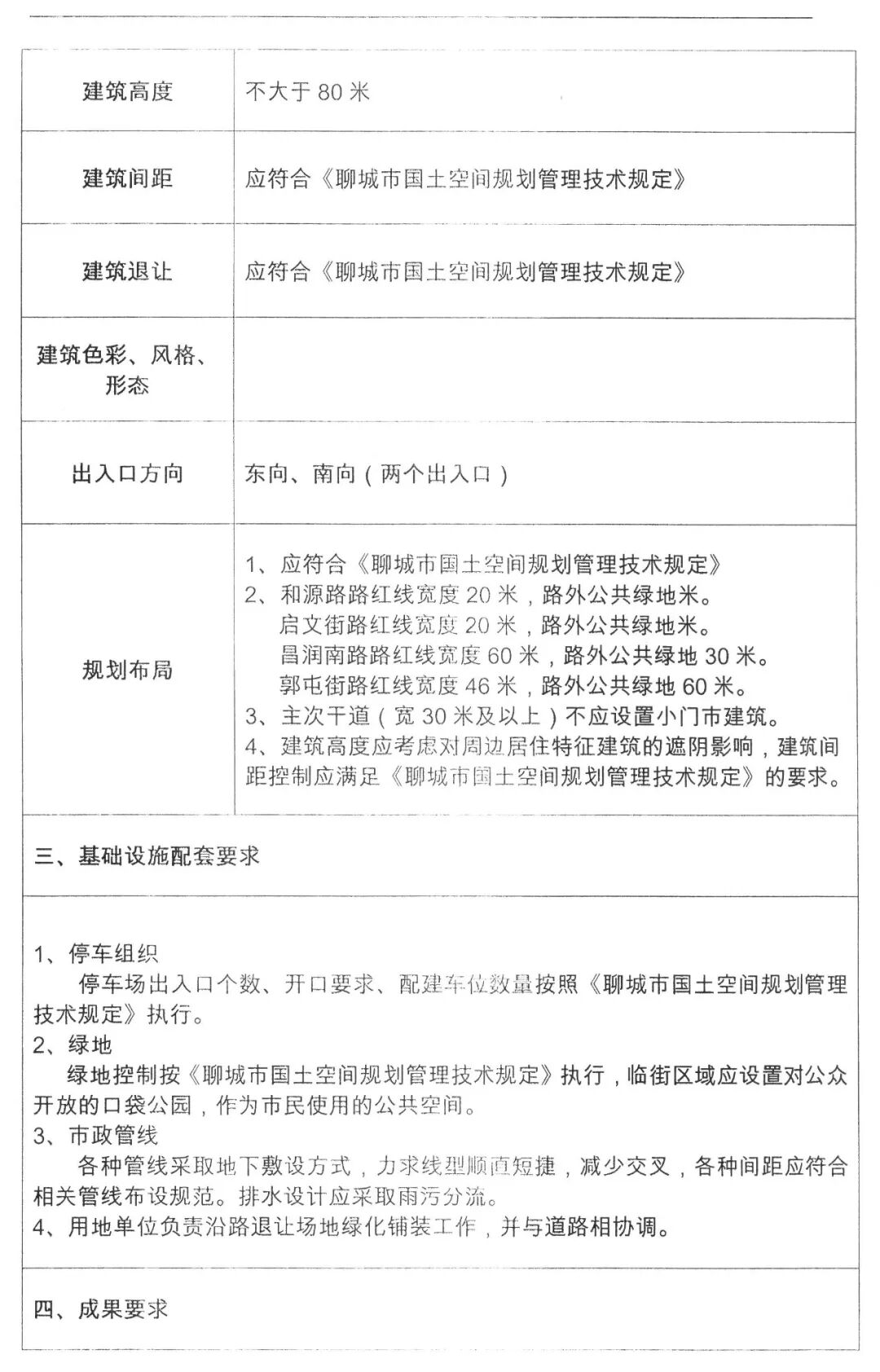
4月21日,《方鼎深蓝中心文创产业园项目修建性详细规划方案批后公布》在聊城市自然资源和规划局网站公布,位于昌润南路以东、郭屯街以南、和源路以西、启文街以北,规划用地性质为零售商业用地。


方鼎深蓝中心文创产业园项目总占地面积为35271㎡,总建筑面积为89400㎡。
从平面图看,项目规划设计容积率约2.5,项目规划8栋楼。其中,1#-A楼18层,为商务办公;1#-B楼21层,为研发办公;2#楼16层,为科创办公;3#楼3层,为零售商业;4#楼12层,为总部办公;5#楼3层,为购物中心;6#楼12层,为宾馆;7#楼9层,为文创办公服务型公寓。建筑密度30%,绿地率30%,停车位(地上83个、地下494个)577个,非机动车停车位(地上1117个、地下997个)2114个。




2021年10月18日,零售商业用地2021-75#地块在官方网站集中竞拍,由山东方鼎文化旅游发展有限公司底价竞得。

该地块位于昌润南路以东、郭屯街以南、和源路以西、启文街以北,为零售商业用地,占地35271㎡,容积率为2≤R≤2.5,起拍价为8201万元。