扫描到手机
扫描到手机 新闻随时看
扫一扫,用手机看文本
更加方便分享给朋友
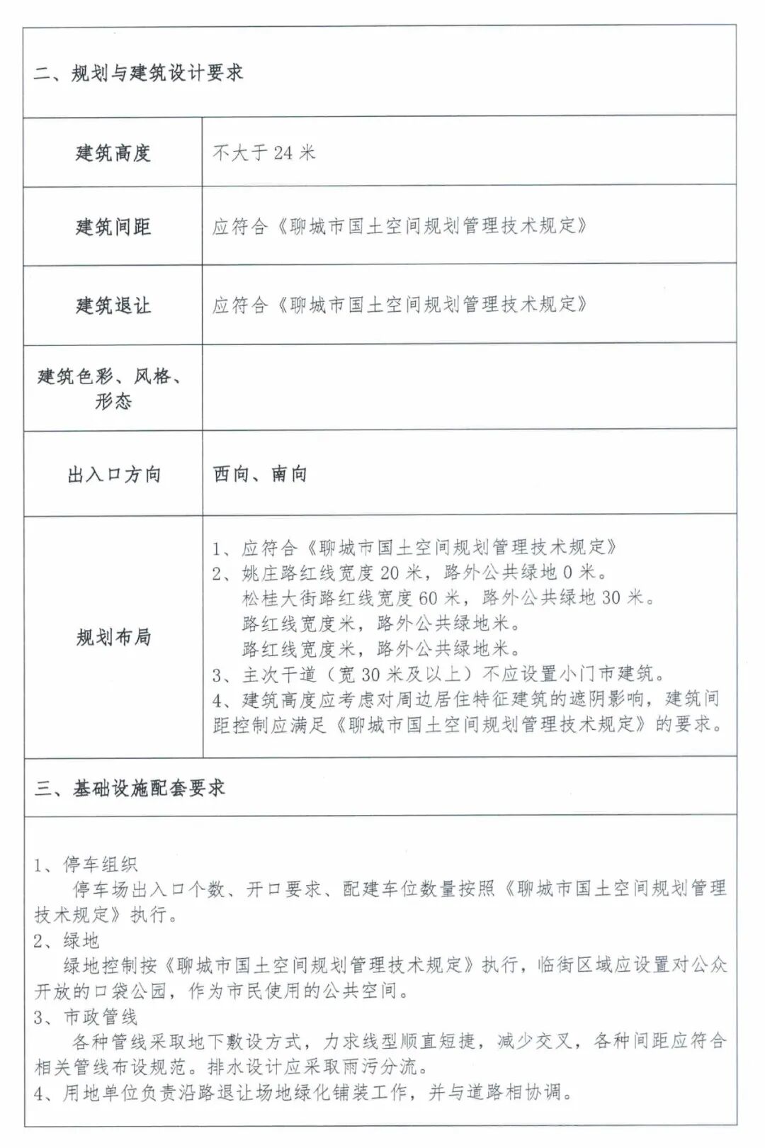
近日,《关于山东畅远房地产开发有限公司申请办理的畅远·松桂广场项目建设用地规划许可证许可前公示》在聊城市行政审批服务局网站公布,该项目位于松桂大街以北、姚庄路以东,规划用地性质为商业用地(零售商业用地)、交通场站用地(社会停车场用地)。


2023年5月8日,山东畅远房地产开发有限公司向我局申请办理畅远·松桂广场项目建设用地规划许可证,该项目位于松桂大街以北、姚庄路以东。规划用地性质为商业用地(零售商业用地)、交通场站用地(社会停车场用地)。 根据《中华人民共和国城乡规划法》、《中华人民共和国行政许可法》等法律法规的要求,我局受理审查后拟许可其申请,现依法进行许可前公告。公告地点:市审批局公告栏、市审批局网站、项目现场。公示期不少于7日,自2023年5月9日至2023年5月15日。 申请人、利害关系人可在公示期内,持营业执照、身份证等有效证件资料,对我局拟许可事项提出陈述,申辩意见和主动申请听证。 联系部门:投资项目审批科 联系地址:昌润路153号 联系电话:0635-8902708 邮箱:8902615@163.com 聊城市行政审批服务局 2023年5月8日



畅远·松桂广场项目地块拿地时间为2022年10月17日,经过4轮加价,由山东畅远房地产开发有限公司竞得,竞得价格为1229万元,单价约合111.57万/亩,楼面价约合1115.65元/㎡,出让年限40年。

地块信息:
地块编号:2022-145#地块
地块位置:松桂大街以北、姚庄路以东
土地面积:7344㎡,约合11.016亩
土地性质:零售商业用地
容积率:1.2-1.5
起拍价:1079万元
起拍单价:97.95万/亩
起拍楼面价:979.48元/㎡
成交价:1229万元
成交单价:111.57万/亩
成交楼面价:1115.65元/㎡
溢价率:13.90%
拿地企业:山东畅远房地产开发有限公司

畅远·松桂广场项目规划总用地7344㎡,总建筑面积约14690.9㎡,涵盖1栋4层商业楼,局部3层为农贸市场,还有两栋3层停车楼。

项目效果图

项目效果图