扫描到手机
扫描到手机 新闻随时看
扫一扫,用手机看文本
更加方便分享给朋友
聊城市自然资源和规划局、聊城市公共资源交易中心
国有土地使用权挂牌出让公告
聊自然资规告字[2023]1103号
经聊城市人民政府批准,聊城市自然资源和规划局决定以 挂牌出让 方式出让 5(幅) 地块的国有土地使用权。现将有关事项公告如下:
一、挂牌出让方式地块的基本情况和规划指标要求:



二、中华人民共和国境内外的法人、自然人和其他组织均可申请参加 , 申请人可以单独申请,也可以联合申请。
三、本次国有土地使用权挂牌出让按照价高者得原则确定竞得人。
四、本次挂牌出让的详细资料和具体要求,见挂牌出让文件。申请人可于 2023年11月07日 至 2023年12月08日 到 聊城市公共资源交易中心网站
(http://ggzyjy.liaocheng.gov.cn)“电子交易系统-新”土地交易入口 获取 挂牌出让文件。
五、 申请人可于 2023年11月07日 至 2023年12月08日到 聊城市公共资源交易中心(东昌府区昌润路153号市政务中心三楼CA办理窗口) 办理CA数字证书,CA数字证书办理须知请登录聊城市公共资源交易中心网站[ http://ggzyjy.liaocheng.gov.cn]“电子交易系统-新”查询。竞买保证金的截止时间为2023年12月08日17时00分。
六、本次国有土地使用权挂牌活动 在 聊城市公共资源交易中心网站(http://ggzyjy.liaocheng.gov.cn)“电子交易系统-新”土地交易入口 进行。各地块挂牌时间分别为:
2023-36 号地块:2023年11月27日 10时00分 至 2023年12月11日 10时00分;
2023-24 号地块:2023年11月27日 10时00分 至 2023年12月11日 10时10分;
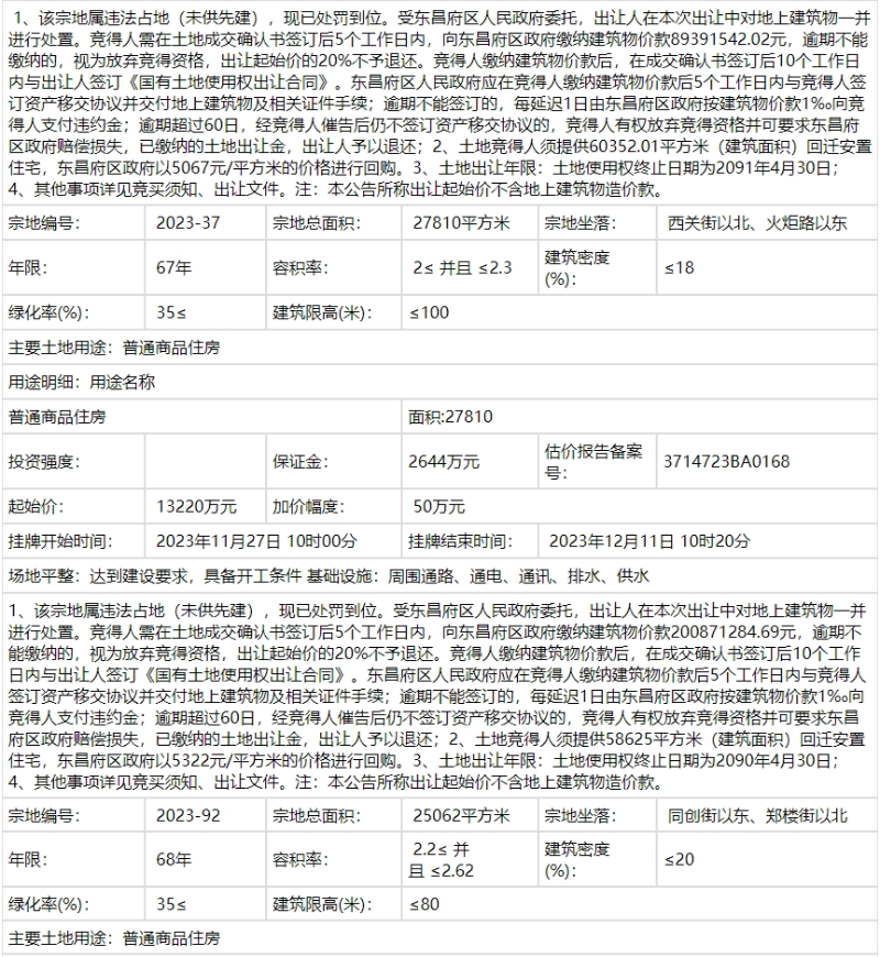
2023-37 号地块:2023年11月27日 10时00分 至 2023年12月11日 10时20分;
2023-92 号地块:2023年11月27日 10时00分 至 2023年12月11日 10时30分;
2023-46 号地块:2023年11月27日 10时00分 至 2023年12月11日 10时40分;
七、其他需要公告的事项:
(一)挂牌期间竞买人应在聊城市公共资源交易网土地交易入口( http://ggzyjy.liaocheng.gov.cn)“电子交易系统-新”进行竞价。
(二)竞买保证金通过网上交易系统于网上交易活动交易截止前一个工作日,即2023年12月08日17时00分前交到指定账户(以竞买保证金到帐时间为准)。否则,将无法获得竞买资格。如不成交,保证金在竞买活动结束后5个工作日退还,不计利息。
(三)其他事项
1、本次公开出让文件、竞买须知等详细资料请登陆聊城市公共资源交易网土地交易入口( http://ggzyjy.liaocheng.gov.cn)“电子交易系统-新”。
2、本次公开出让土地不接受电话、邮寄及口头竞买。
3、本公告未竟事宜详见聊城市公共资源交易网( http://ggzyjy.liaocheng.gov.cn)“电子交易系统-新”。
(四)竞买人自行现场踏勘,竞买人对宗地现状(含地上地下)有异议的,须在公告期内(2023年11月26日前)向市自然资源和规划局书面提出;逾期未提出的,则视为认可宗地达到建设要求,具备开工条件。土地成交后,对未发现的地下设施需要迁移的,由竞得人自行解决,费用自理。
(五)公告发布后,对实施未供先建的竞买者取消竞买资格,保证金不予退还。欢迎社会各界监督举报。
八、联系方式与:
联系地址:聊城市经开区湄河路266号、东昌西路131号
联 系 人:杨先生、周先生
联系电话:0635-8312052、2110716
聊城市自然资源和规划局
聊城市公共资源交易中心
2023年11月7日