扫描到手机
扫描到手机 新闻随时看
扫一扫,用手机看文本
更加方便分享给朋友


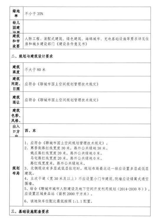
2023年12月19日,山东跃群置业有限公司向我局申请办理盛世学府项目建设用地规划许可证,该项目位于马屯路以西、寒香街以南,规划用地性质为城镇住宅用地。
根据《中华人民共和国城乡规划法》、《中华人民共和国行政许可法》等法律法规的要求,我局受理审查后拟许可其申请,现依法进行许可前公告。公告地点:市审批局公告栏、市审批局网站、项目现场。公告期不少于7日,自2023年12月20日至2023年12月26日。
申请人、利害关系人可在公示期内,持营业执照、身份证等有效证件资料,对我局拟许可事项提出陈述申辩意见和主动申请听证。
联系部门:投资项目审批科
联系地址:昌润路153号
联系电话:0635-8902708
邮 箱:8902615@163.com
聊城市行政审批服务局
2023年12月19日



