聊城住房网客服服务热线:0635-8201090
手机版
移动端
登录
/
注册
联系我们
关注聊城住房网二维码,了解最新楼盘信息
服务电话 0635-8222791
客服QQ 82071045
加入收藏
新房
二手房
租房
资讯
快速导航
展开
区域找房
热门商圈
东昌路
柳园路
度假区
高新区
开发区
市中区
热门楼盘
关注
聚焦
热点
首页
新房
二手房
租房
资讯
家居
户型库
装修公司
经典案例
装修攻略
公告
大数据
规划批后公布!聊城这个村庄将有大发展
来源: 聊城市自然资源和规划局
发布于 2024-05-13
扫描到手机
扫描到手机 新闻随时看
扫一扫,用手机看文本
更加方便分享给朋友
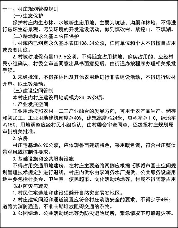
规划主要内容
(编辑: 苏语然)
免责声明:
本网站转载内容仅为传递更多信息,并不代表本网站同意其说法或描述,与本网站立场无关。
上一篇:
财金·创投中心,柳园路上办公新名片
下一篇:
聊城市配售型保障性住房需求情况调研
精彩推荐
微信公众号
小程序
记住密码
忘记密码?
还没有会员账号?
赶快注册
第三方账号登录
微信
QQ
业务编号
******
项目名称
******
合同编号
-
幢号
******
买受人
-
出卖人
-
申请日期
-
成交总价
******
完成日期
-
备注
-